2023-10-16, 04:49 PM
(This post was last modified: 2023-10-16, 04:57 PM by zaudio. Edited 1 time in total.)
Fider: https://features.jellyfin.org/posts/2394...rk-routing
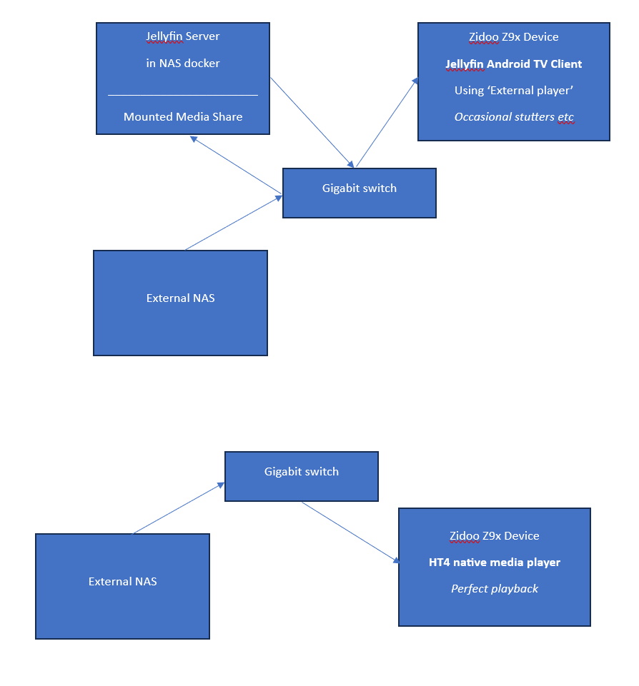
Files external to the Jellyfin server device itself have to be routed via the Server using it's mounted shares to be played. This occurs even for Direct play via an external player. This is unnecessary and degrades performance, particularly when playing high bit rate files (60mpbs + )
I have a Zidoo Z9x with the latest but one version Android TV client installed. It's set to use External player, that being the Zidoo Media Player.
My Jellyfin server runs on a NAS. I have a lot of storage on an external NAS to that also. Files played from that external storage on my Zidoo using Jellyfin stutter occasionally, and even disconnect, despite 'Direct playing'.
Playing the same files using the Zidoo media player from their actual network location is 100% fine and glitch free.
Higher bit rate UHD files suffer more degradation than lower bit rate files.
I've exhausted all performance upgrades I can make. There is no reason in my mind for Direct Play via an external player to route in this way, and it causes problems.
Please discuss/vote on this feature request. I would very much like to be able to use Jellyfin in my setup. I should not have to buy a lot of new hardware to build one large Jellyfin server to make this work.
Thanks
Simon
Files external to the Jellyfin server device itself have to be routed via the Server using it's mounted shares to be played. This occurs even for Direct play via an external player. This is unnecessary and degrades performance, particularly when playing high bit rate files (60mpbs + )
I have a Zidoo Z9x with the latest but one version Android TV client installed. It's set to use External player, that being the Zidoo Media Player.
My Jellyfin server runs on a NAS. I have a lot of storage on an external NAS to that also. Files played from that external storage on my Zidoo using Jellyfin stutter occasionally, and even disconnect, despite 'Direct playing'.
Playing the same files using the Zidoo media player from their actual network location is 100% fine and glitch free.
Higher bit rate UHD files suffer more degradation than lower bit rate files.
I've exhausted all performance upgrades I can make. There is no reason in my mind for Direct Play via an external player to route in this way, and it causes problems.
Please discuss/vote on this feature request. I would very much like to be able to use Jellyfin in my setup. I should not have to buy a lot of new hardware to build one large Jellyfin server to make this work.
Thanks
Simon

path/to/files mountpath